Indikatorrapporten
Publisert 5. feb. 2026
Analyse av immaterielle rettigheter
Datagrunnlag
Kapittel 5 om immaterielle rettigheter bygger på en integrasjon av nasjonale og internasjonale datasett som dokumenterer bruken av immaterielle rettigheter (IPR) i Norge i 25-årsperioden, f.o.m januar 2000 t.o.m. ultimo desember 2024. Analysen dekker tre hovedtyper av IPR: patenter, varemerker og design.
Det gjelder søknader som enten ble innlevert direkte til Patentstyret (NIPO) eller ble validert for rettsbeskyttelse i Norge etter å ha gått gjennom internasjonale eller regionale ordninger. Det er to hovedkilder. Nasjonale søknader fra Patentstyret er den primære kilden til informasjon om IPR-bruk i Norge. NIPO-data blir hentet inn både direkte (kurert data) og indirekte (snapshot data) av allmenntilgjengelige saker per mars 2025.
Internasjonale patentsøknader hentes fra PATSTAT (Patstat 2024 Autumn), som gir bred dekning av internasjonale søknader og valideringer, inkludert europeiske og PCT[1]-baserte prosesser. Kapittelet bygger for øvrig på data rapportert direkte av EPO[2] (EPO Patent Index 2024).
Kapittelet kobler også inn andre datakilder. For å koble foretaksinformasjon mot patentsøknader anvender kapittelet virksomhetsdata fra Brønnøysundregistrene (https://virksomhet.brreg.no/). Sentralitetsindeksen fra SSB (https://www.ssb.no/befolkning/folketall/artikler/sentralitetsindeksen) er brukt for å måle geografisk sentralitet på kommunenivå.
Søknadskanaler
Det er viktig å skille mellom de ulike søknadskanalene. De ulike søknadskanalene innebærer bl.a. ulike prosessfrister som påvirker betimeligheten av datagrunnlaget ulikt. Det gjelder særlig patentsøknader, hvor det er til dels betydelige forskjeller om en rettighet søkes nasjonalt eller internasjonalt.
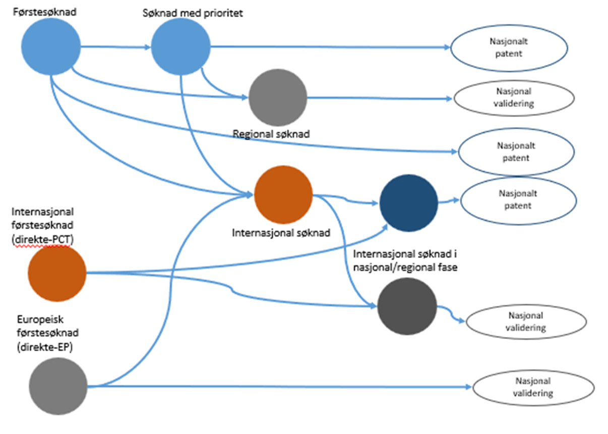
Figuren nedenfor viser hovedveiene inn til det norske patentsystemet. Søknaden kan leveres som nasjonal førstesøknad, eller den kan komme via internasjonale (PCT) eller regionale (EP[3]) faser, og senere fases inn i Norge.
Søknader fra utenlandske aktører kommer ofte inn via PCT- eller EP-systemet, og fases deretter inn for nasjonal behandling eller validering. Søknader med norsk opprinnelse leveres oftere direkte til Patentstyret som førstesøknad.
For varemerker og design er søknadsveiene enklere, og består hovedsakelig av enten nasjonal søknad eller internasjonal registrering (f.eks. via Madrid- eller Haag-systemet).
Figur 9.6a Patentering i Norge: Ulike søknadsveier som ender hos Patentstyret.

Kilde: Patentstyret
Klassifisering av aktive og ikke-aktive saker
En utfordring med patentindikatorer er betimelighet, fordi nyere søknader offentliggjøres med forsinkelse. Patentsøknader blir som hovedregel først offentlig tilgjengelige 18 måneder etter innlevering. Prosessfrister, som styrer offentliggjøring, kan variere mellom hvilken kanal søknaden går gjennom – nasjonal, PCT, eller EP. Mange EP-patenter valideres i Norge først etter at de er meddelt av EPO, som ofte skjer minst 3–5 år etter første innlevering, og ofte lengre.
Det betyr at søknadsåret og året for «inntreden i Norge» ofte er ulike, og gir forsinket opptelling i norsk statistikk. Dette fører til systematisk underrapportering de siste årene, slik at søknadsstatistikken for det siste 1–2 årene vil være kunstige lave. Dette krever varsom tolkning av tidstrender. Problemet rammer særlig indikatorer som viser antall søknader per år, fordelt på land, teknologi eller sektor. Nedgangen mot slutten av tidsserier betyr ikke nødvendigvis fall i faktisk aktivitet – men at mange saker ennå ikke er synlige.
Kapittel 5 inkluderer derfor også ikke-publiserte patentsøknader. Datagrunnlaget består av alle publiserte norske patentsøknader og patenter, supplert med upubliserte søknader som fortsatt er under behandling på uttrekkstidspunktet. På grunn av publiserings- og behandlingstid, særlig for PCT-søknader, er det ikke helt entydig når en upublisert søknad skal telle med. Derfor tar vi med både 2021 og 2025 for de upubliserte søknader for å sikre så komplette data som mulig for 2022, 2023 og 2024. Disse sakene inneholder statusdata, hendelser og IPC-klassifikasjoner som gjør det mulig å følge behandlingsløpet frem til tidspunkt for datauttak. Rapporten bruker forskjellen mellom aktive og inaktive søknader for å gjøre statistikken så oppdatert som mulig. Neste avsnitt forklarer nærmere noen av de viktigste definisjonsvalg brukt i rapporten.
Definisjoner og metodevalg
- IPR-bruk i Norge defineres som alle søknader innen patent, varemerke og design som behandles eller valideres for beskyttelse i Norge.
- Norske saker er definert som søknader der minst én søker (eier/innehaver) har adresse i Norge.
- Tidsmerking av saker er basert på innkomstdato (datoen søknaden mottas av Patentstyret).
- EP-A-saker (europeiske søknader) registreres i datasettet først når de trer inn i nasjonal fase (validering).
- Aktive og inaktive søknader:
- Aktive saker defineres som:
- søknader som fortsatt er under behandling per mars 2025
- meddelte patenter
- saker uten endelig avsluttende status
- upubliserte saker (2021–2025), som antas å representere pågående aktivitet
- Ikke-aktive saker omfatter
- henlagte, trukne eller endelig avslåtte søknader
- patentsøknader som er henlagt eller på annen måte avsluttet uten å bli publisert før mars 2025
- Noen analyser benytter fraksjonstelling:
- Hvis en søknad har flere søkere, fordeles én enhet likt mellom dem. Hvis en søknad faller inn under flere teknologier, sektorer eller geografier, fordeles den proporsjonalt. Her er et eksempel på fraksjonstelling av en patentsøknad:
- En patentsøknad med 5 søkere, hvorav 3 har norsk adresse, gir en norsk andel på 60%. Fig 5.1a er basert på fraksjonstelling av søkere.
- Det er dessuten brukt en fraksjonstelling av patentsøknadens teknologi-fotavtrykk. Teknologiandelen beregnes som andel av totale IPC-klasser. La oss tenke at patentsøknaden er klassifisert i 12 IPC-klasser, og at disse klassene er fordelt på tre teknologiområder: 6 i maskinteknikk, 4 i instrumenter og 2 i elektronikk. Da telles patentsøknaden som 50% maskinteknikk, 33% instrumenter og 17% elektronikk.
- Det betyr at når vi vil vite hvor mye norske aktører søker patentbeskyttelse i ulike teknologier, blir den norske andelen (0,6) i eksempelet fordelt på teknologiområdene, slik at søknaden bidrar med 0,30 til maskinteknikk, 0,20 til instrumenter og 0,10 til elektronikk.
- Hvis en søknad har flere søkere, fordeles én enhet likt mellom dem. Hvis en søknad faller inn under flere teknologier, sektorer eller geografier, fordeles den proporsjonalt. Her er et eksempel på fraksjonstelling av en patentsøknad:
- Aktive saker defineres som:
Regioner
Regioninndelingen følger SSBs sentralitets- og bo- og arbeidsmarkedsregioner, og reflekterer tilgang til byer og arbeidsmarkeder, fra Oslo-regionen til regioner med svært små sentra.
- Sentralitet 1 – Oslo bo- og arbeidsmarkedsregion
- Sentralitet 2 – Regioner med større byer og omland
- Sentralitet 3 – Regioner med mellomstore byer og omland
- Sentralitet 4 – Regioner med små byer
- Sentralitet 5 – Regioner med småsentra
- Sentralitet 6 – Regioner med sentra under 1 000 innbyggere
Klassifisering
Rapporten bruker følgende korrespondanser mellom IPR-klasser og overordnede teknologiområder, produktkategorier og tjenestesektorer for å forenkle og samordne presentasjonen av statistikk. For patenter benyttes WIPOs etablerte teknologikonkordanse (IPC–teknologifelt), mens for design (Locarno) og varemerker (Nice) har vi utviklet syntetiske inndelinger som reflekterer produkttype og tjenesteområde, med hjelp fra ChatGPT.
Varemerker: Rapporten benytter en forenklet inndeling av varemerker basert på Nice-klassifikasjonen, som kategoriserer varer og tjenester knyttet til merker. For å tydeliggjøre hvilke nærings- og forbruksområder søknadene gjelder, er klassene gruppert i seks overordnede tjeneste- og vareområder. Inndelingen er utviklet med hjelp av ChatGPT.
Tabell 9.6a Varemerkeklassifisering.
|
Varemerkeområde |
Varemerkeklasser (NICE) |
Beskrivelse |
|
Industri og produksjon |
1–8, 11, 12, 13, 17, 19, 20 |
Produksjon, kjemikalier, maskiner, bygg og anlegg, energi |
|
Forbruksvarer |
2–6, 14–16, 18, 21, 24–27, 29–30 |
Klær, mat, drikkevarer, husholdning, kosmetikk |
|
Tjenesteyting |
35, 36, 41, 42, 45 |
Reklame, rådgivning, utdanning, underholdning |
|
Transport og logistikk |
12, 39 |
Transport, lagring, kjøretøy |
|
Teknologi og kommunikasjon |
9, 38 |
IT, telekom, elektronikk |
|
Helse og velferd |
5, 10, 44 |
Medisin, veterinær, farmasi, personlig pleie |
Design: Rapporten benytter en forenklet inndeling av design basert på Locarno-klassifikasjonen, som klassifiserer registreringene etter typen fysiske produkter. For analyseformål er Locarno-klassene gruppert i seks hovedkategorier som gjenspeiler sentrale produktområder innen forbruk, industri og kultur. Inndelingen er utviklet med hjelp av ChatGPT.
Tabell 9.6b Designklassifisering.
|
Designkategori |
Designklasser (Locarno) |
Beskrivelse |
|
Forbruksvarer |
1, 2, 3, 4, 5, 7, 11, 27, 28 |
Mat, klær, husholdningsartikler, kosmetikk, tobakk |
|
Møbler og interiør |
6, 25, 26, 32 |
Møbler, belysning, bygningsdeler, ornamentering |
|
Verktøy og maskiner |
8, 13, 15, 18, 23 |
Verktøy, elektrisk utstyr, generell maskineri |
|
Teknologi og utstyr |
9, 10, 14, 16, 24 |
Emballasje, klokker, elektronikk, medisinsk/laboratorieutstyr |
|
Andre designområder |
12, 22, 29, 30 |
Kjøretøy, våpen, sikkerhet/redning, dyrepleie |
|
Fritid og kultur |
17, 19, 20, 21 |
Musikk, skrivesaker, reklame, spill/sport |
Patent: Rapporten benytter en standardisert inndeling av patenter i 35 teknologiområder, basert på en korrespondansetabell mellom IPC-klasser og teknologi utviklet av WIPO[4] og EPO. Denne inndelingen er integrert i PATSTAT-databasen og gir et konsistent grunnlag for å analysere teknologisk innhold i patentsøknader. Se mer i dette dokumentet.
Tabell 9.6c Teknologiområder gruppert etter WIPO-baserte teknologikategorier.
|
WIPO-baserte teknologikategorier |
WIPO nr. |
Teknologiske områder |
|
I. Elektroteknikk |
1 |
Elektriske maskiner, apparater, energi |
|
2 |
Audiovisuell teknologi |
|
|
3 |
Telekommunikasjon |
|
|
4 |
Informasjonsteknologi |
|
|
5 |
Halvledere |
|
|
II. Instrumenter |
6 |
Optikk |
|
7 |
Måleteknologi |
|
|
8 |
Analyse av biologiske materialer |
|
|
9 |
Regulering og styring |
|
|
10 |
Medisinsk teknologi |
|
|
III. Kjemi |
11 |
Organisk finkjemi |
|
12 |
Bioteknologi |
|
|
13 |
Legemidler |
|
|
14 |
Makromolekylær kjemi, polymerer |
|
|
15 |
Matkjemi |
|
|
16 |
Grunnmaterialkjemi |
|
|
17 |
Materialer, metallurgi |
|
|
18 |
Overflateteknologi, belegg |
|
|
19 |
Mikrostruktur og nanoteknologi |
|
|
20 |
Kjemiteknikk |
|
|
21 |
Miljøteknologi |
|
|
IV. Maskinteknikk |
22 |
Håndtering |
|
23 |
Maskinverktøy |
|
|
24 |
Motorer, pumper, turbiner |
|
|
25 |
Tekstil- og papirmaskiner |
|
|
26 |
Andre spesialmaskiner |
|
|
27 |
Termiske prosesser og apparater |
|
|
28 |
Mekaniske elementer |
|
|
29 |
Transport |
|
|
V. Andre områder |
30 |
Møbler, spill |
|
31 |
Andre forbruksvarer |
|
|
32 |
Bygg- og anleggsteknikk |
|
|
33 |
Fremvoksende teknologier |
|
|
34 |
Kjernekraftteknologi |
|
|
35 |
Andre områder |
Næringsområder: Norske foretak er klassifisert etter foretakenes næringsområde. Kategoriseringen er basert på NACE Rev 2 og ytterligere aggregert som vist under.
Tabell 9.6d Aggregerte næringsområder.
|
Næringsområder |
Aggregert næring |
NACE-koder (SN2007) |
|
1 |
Primærnæringer, unntatt petroleum |
00–5.9; 7–8.9; 9.9 |
|
2 |
Petroleumsutvinning |
6–6.9; 9–9.5 |
|
3 |
Industri |
10–33.9 |
|
4 |
Forsyning, transport og øvrige tjenester |
35–39.9 |
|
5 |
Bygg og anlegg |
40–44.9 |
|
6 |
Private tjenestenæringer |
45–71.9; 73–73.9; 75–79.9 |
|
7 |
Utdanning, helse og andre offentlige tjenester |
80–85.9; 87–89.9 |
|
8 |
Helsetjenester |
86–86.9 |
|
9 |
Ikke-private tjenester |
90–100 |
|
10 |
Forskningsinstitutter |
72–72.9 |
Noter:
[1] Patent Cooperation Treaty
[2] European Patent Office
[3] European Patent
[4] World Intellectual Property Organization
Meldinger ved utskriftstidspunkt 28. april 2026, kl. 21.25 CEST